How Should Java Developers Build Front-Ends for Web, Mobile, and Desktop Today?

What’s This?

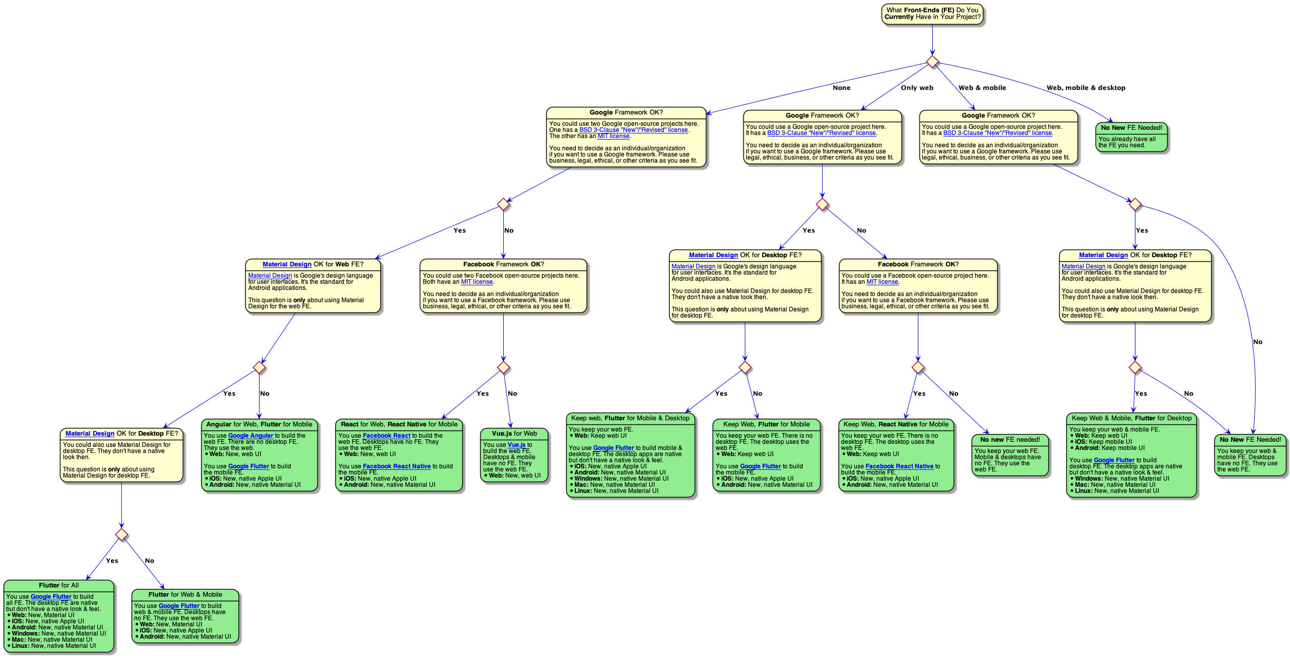
This decision tree helps Java developers decide how they should build front-ends for web, mobile, and desktop today.

What’s Your Background?

I’ve used two of the four frameworks here myself on two production projects: Google’s Flutter and Angular.

Interactive Tour

Here’s the decision tree as step-by-step tour.

 Start Tour 

Static Picture

Here’s the decision tree as an SVG picture. Unlike a PNG or JPEG bitmap, the SVG keeps the quality when zoomed in. It also preserves links.

 Show Picture (SVG) 

If the SVG picture above doesn’t work, then please use the PNG version. It doesn’t have links but works everywhere!

 Show Picture (PNG)